《无锡市第二批红色珍贵档案名录》公布
- 信息时间:2026-01-08 10:21
- 浏览次数:
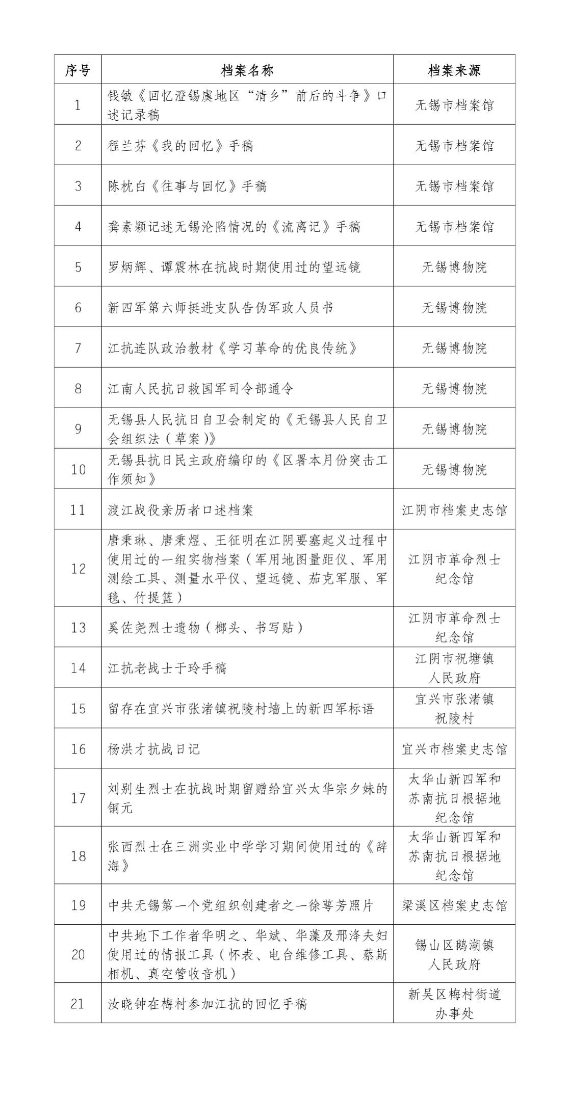
近日,无锡市档案局、市档案馆联合发文,公布《无锡市第二批红色珍贵档案名录》。经组织申报、专家评审,共有21件(组)红色档案列入名录。这批红色档案形成时间跨越百年,真实记录了中国共产党在无锡的百年奋斗历程和辉煌成就,传承了党领导人民在革命、建设和改革进程中铸就的伟大精神和宝贵经验。
下一步,全市各级档案部门及各单位将继续深入学习贯彻习近平总书记关于档案工作重要指示批示精神,按照《中华人民共和国档案法》《中华人民共和国档案法实施条例》《江苏省红色资源保护利用条例》的相关规定,进一步重视红色档案资源的保护和开发工作,以档案为凭、用史实说话,深入挖掘红色档案的思想内涵和时代价值,加强红色档案宣传工作,推动红色文化的传播。同时,进一步开展跨部门跨区域交流合作,推动红色档案研究成果转化和应用,充分发挥红色档案作用,传承红色基因,赓续红色血脉,激发奋进力量。
《无锡市第二批红色珍贵档案名录》具体名单如下(排名不分先后):

作者:无锡市党史方志办公室(无锡市档案馆) 江剑萍